PRODUCT
NEWS
CASE
描述:产品介绍:多功能果蔬肉类检测仪可快速检测几十种项目,包含各种蔬菜水果中有机磷、氨基甲酸酯类农药,病害肉诊断:肉类新鲜度、肉中组胺、挥发性盐基氮;各种肉食品中瘦肉精激素类残留等现场的定性定量检测。该多功能果蔬肉类检测仪为集成化肉品安全快速检测分析设备,广泛应用于各类商超、批发市场、养殖场、     发布时间:2026-04-14
TEL:133-7109-8225 咨询客服











产品介绍资料
山东云唐智能科技有限公司生产的果蔬肉类检测仪,采用台式一体化设计,可快速检测几十种项目,包含各种蔬菜水果中有机磷和氨基甲酸酯类农药残留,病害肉诊断:肉中组胺、挥发性盐基氮;各种肉食品中瘦肉精激素类残留、抗生素、兽药残留等现场的定性定量检测。
该果蔬肉类检测仪为集成化食品安全快速检测分析设备,目前已于食药监局、卫生部门、高教院校、科研院所、农业部门、养殖场、屠宰场、食品肉产品深加工企业及检验检疫部门等单位广泛使用。
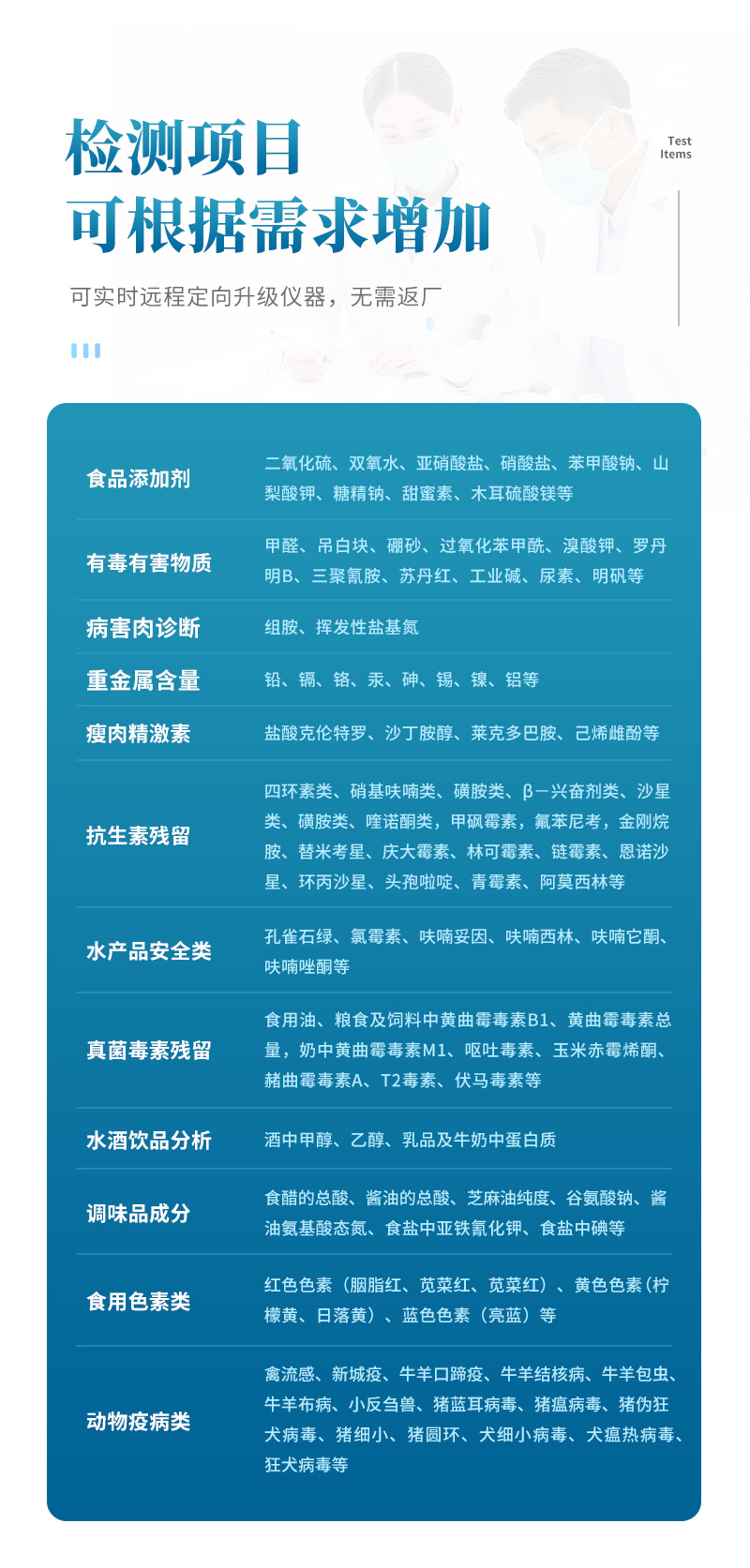
仪器检测项目:
项目 | 项目分类 |
果蔬中 | 农药残留 |
病害肉诊断 | 组胺、挥发性盐基氮 |
瘦肉精激素(兽药) | 盐酸克伦特罗、沙丁胺醇、莱克多巴胺、己烯雌酚等 |
抗生素残留(兽药) | 四环素类、硝基呋喃类、磺胺类、β-兴奋剂类、沙星类、磺胺类、喹诺酮类,甲砜霉素,氟苯尼考,金刚烷胺、替米考星、庆大霉素、林可霉素、链霉素、恩诺沙星、环丙沙星、头孢啦啶、青霉素、阿莫西林等 |
水产品安全类 | 孔雀石绿、氯霉素、呋喃妥因、呋喃西林、呋喃它酮、呋喃唑酮等 |
蛋类药物残留类 | 氯霉素,四环素,磺胺类,喹诺酮类,呋喃西林,呋喃它酮,呋喃妥因,呋喃唑酮,氟苯尼考,阿莫西林、头孢氨苄、红霉素、链霉素等 |
真菌毒素残留 | 食用油、粮食及饲料中黄曲霉毒素B1、黄曲霉毒素总量,奶中黄曲霉毒素M1、呕吐毒素、玉米赤霉烯酮、赭曲霉毒素A、T2毒素、伏马毒素等 |
动物疫病类 | 禽流感、新城疫、牛羊口蹄疫、牛羊结核病、牛羊包虫、牛羊布病、小反刍兽、猪蓝耳病毒、猪瘟病毒、猪伪狂犬病毒、猪细小、猪圆环、犬细小病毒、犬瘟热病毒、犬狂犬病毒等 |
二、技术参数
1、仪器采用台式一体化系统检测技术,将分光光度???、胶体金检测??椤⑿滦团┎屑觳饽??、数字化管理模块、无线通讯模块高度集成于一体,支持检测200种食品安全检测项目,同时预留升级检测方法。
2、仪器检测??楸曜蓟?、智能化,检测项目可随意自由组合。检测台式体内置多个标准检测单元,检测??榭梢缘髡渲?。
3、显示屏幕:仪器采用10.1英寸竖向液晶触摸屏显,搭配运行安卓智能操作系统,主控芯片采用ARM Cortex-A7,RK3288/4核处理器,主频1.88Ghz,操作方便,性能更强。
4、检测通道:≥12通道;采用精密旋转比色池设计,使用同芯片同光源校准精度,解决不同光源之间的误差值,更加准确**。(1-12通道间误差0.1%,***:**202022821055.2)
5、仪器光源:高精度进口四波长冷光源,每个通道均配置 410、520、590、630nm 波长光源,标配**的光路切换装置,专利光路切换功能可实现64波长,并且所有检测项目可实现所有通道同时检测。
6、设备可一键校准,自动保存校准数据,自动对比校验,得到精准光源,采用Android SP存储数据,光源数据永不丢失,方便每一次使用。
7、通讯接口:配备无线通信???、4G(APN)通讯???、蓝牙传输,同时具有双USB接口以及RJ45网线接口,可以多方式实现数据保存及数据传输。
8、存储方式:支持U盘存储,标准USB接口,免驱动安装。检测结果存储容量20万条以上,可生成Excel表格进行拷贝,并具有登录保护功能。
9、智能化操作系统:
9.1、操作系统:仪器可在同一检测界面自动对应相关检测通道,一次性选择1-12个样品名称,无需退出界面,节省操作时间。并可以对每个通道属性和样品信息单独进行编辑,例如送检单位、人员,检测人员等,打印时勾选打印显示。
9.2、数据集成系统:设备首页自动汇总分析检测数据,包含:周检测数据、月检测数据,全部检测总数量,均包含检测总数,合格数,不合格数,以及相关柱形分析图,各项检测数据一目了然,无需电脑查询,更加快捷直观。
9.3、数据库系统:十几项数据库分类管理仪器:包含项目类型、项目数据、检测数据、历史记录、国标信息、曲线信息、采样信息、检测信息、受检信息、复核信息、图表信息、光源校准信息、打印样式信息、样品库信息等等,数据库之间互相协调联动保证数据的真实完整性。同时产品数据库以及历史检测记录支持一键检索功能。
9.4、限量规判系统:具有限量查询、添加物质合规判定系统。检测出结果后,系统自动调用系统数据库中相关国标进行比对判定,客观显示判定结果是否合格。
9.5、项目预设系统:仪器具有任务预设模块,一键提前预设,给出方便快捷的新检测方案,每一个任务分别可以设置不同的样品、批次、编号、来源、备注、抽样信息、检测信息、受检信息、复核信息等更多信息。样品送检时一键调取保存信息,并可多次调取,大大提高检测效率。
9.6、数据监管系统:同步对接监管平台,数据可局域网和互联网数据上传,检测结果可选择直接传至食品安全监管平台。进行区域食品安全监管及大数据分析处理与数据统计,检测区域食品安全长短期动态,达到食品安全问题预估、预警。
9.7.1、全新打印系统:内置全新打印机,新创自定义打印方式,可按需灵活勾选控制:产品合格证(国家农业部标准要求),二维码,抽样信息、检测信息,受检信息、复核信息、抽样日期、检测日期等信息的打印。
9.7.2、A4纸版本报告打印功能(可选配):设备拥有两种结果展示方式,可以自动生成A4打印模板和小票打印模板两种样式,可通过WiFi及网线等方式链接外置打印机可进行打印。
10、供电模式:仪器交直流两用,直流12V供电,可连接车载电源,可配6ah大容量充电锂电池,电量可实时显示,方便户外流动测试。
11、胶体金检测??椋翰捎肅MOS成像处理技术及胶体金免疫层析技术,可读取胶体金卡数据,自动采集、处理分析,将检测结果显示,并可根据参考限值自动判断检测结果,可检测常见的兽药残留、生物毒素、抗生素、违禁添加物等。
11.1、探测技术:CMOS成像探测;
11.2、检测通道:1个通道;
11.3、检测方式:消线法和比色法;
11.4、显示模式:阴性或阳性;
11.5、曲线形式:直插式扫描方式,显示金标卡图像,实时生成、识别CT曲线图,无需手动调整,完成检测后自动退出检测卡。兼容市场上其他金标卡,使用耗材不受限制。
12、仪器具备远程升级功能,可定向分客户分仪器更新,开机后自动更新,并可持续性免费更新系统版本,无需像传统产品返厂更新,节省时间及人力成本并避免了物流运输返厂升级导致设备损坏的潜在风险。