老哥稳全国信息论坛,一品楼品凤楼论坛最新动态杭州百花坊桑拿论坛 ,成都桑拿论坛成都伴闲论坛,广州新媛论坛678

133-7109-8225
推荐产品

PRODUCT

推荐新闻

NEWS

推荐案例

CASE

食品检测仪器

食品检测仪器

型号:YT-GA1 品牌:山东云唐智能科技有限公司

描述:食品检测仪器具有任务预设??椋稍谘匪图烨疤崆霸ど柩访?、检测指标、送检单位、检测单位等信息,样品送检时一键调取保存信息,可多次调取,大大提高检测效率。(需提供对应证明文件)     发布时间:2025-10-18

TEL:133-7109-8225 咨询客服

  产品介绍:

  山东云唐智能科技有限公司生产的高智能食品安全检测仪为集成化食品安全快速检测分析设备,采用台式一体化设计,可快速检测200多种食品安全项目,包含非食用化学物质、滥用食品添加剂、农药残留、兽药残留、重金属、病害肉、营养强化剂、抗生素类残留、激素类残留、真菌毒素类残留、化学类残留等项目的定性定量检测。

  目前广泛应用于市场监管局、检测中心、卫生监督部门、农业部门、院校及各单位食堂、食品肉产品深加工企业、商超市场、司法部门、餐饮机构、养殖场、屠宰场、检验检疫部门等单位使用。

  检测项目:

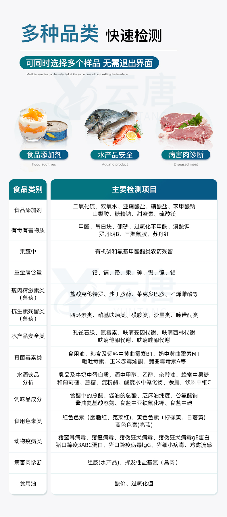
  食品添加剂:二氧化硫、双氧水、亚硝酸盐、硝酸盐、苯甲酸钠、山梨酸、糖精钠、甜蜜素、安赛蜜、硫酸镁等

  有毒有害物质:甲醛、吊白块、硼砂、过氧化苯甲酰、溴酸钾、罗丹明B、三聚氰胺、苏丹红等

  果蔬中:有机磷和氨基甲酸酯类农药残留;

  病害肉诊断:组胺、挥发性盐基氮、肉制品酸价、水发产品中组胺

  重金属含量:铅、镉、铬、汞、砷、锡、镍、铝等;食用油脂检测:过氧化值、酸价、油脂丙二醛等。

  瘦肉精激素类(兽药):盐酸克伦特罗、沙丁胺醇、莱克多巴胺、己烯雌酚、喹乙醇等

  抗生素残留类(兽药):四环素类、硝基呋喃类、磺胺类、沙星类、喹诺酮类、庆大霉素、链霉素、阿莫西林、红霉素等

  水产品安全类:孔雀石绿、氯霉素、呋喃妥因代谢、呋喃西林代谢、呋喃它酮代谢、呋喃唑酮代谢等

  真菌毒素类:食用油、粮食及饲料中黄曲霉毒素B1、奶中黄曲霉毒素M1、呕吐毒素、玉米赤霉烯酮、赭曲霉毒素A等

  水酒饮品分析:乳品及牛奶中蛋白质;酒中甲醇、乙醇、杂醇油;蜂蜜中果糖和葡萄糖、蔗糖、淀粉酶、酸度;水中氰化物、余氯,饮料中维C等

  调味品成分:食醋的总酸、酱油的总酸、芝麻油纯度、谷氨酸钠、酱油氨基酸态氮、食盐中亚铁氰化钾、食盐中碘等

  食用色素类:红色色素(胭脂红、苋菜红、赤藓红、诱惑红)、黄色色素(柠檬黄、日落黄)、蓝色色素(亮蓝)等

  动物疫病类:猪蓝耳病毒、猪瘟病毒、猪伪狂犬病毒、猪伪狂犬病毒gE蛋白、猪口蹄疫3ABC蛋白、猪口蹄疫病毒IgG、猪细小病毒、鸡禽流感等。

  技术指标:

  ★1)仪器采用台式一体化系统检测技术,将分光光度模块、胶体金检测模块、新型农残检测???、数字化管理???、无线通讯模块高度集成于一体,支持检测200种食品安全检测项目,同时预留升级检测方法。

  2)仪器检测模块标准化、智能化,可随意自由组合。检测箱体内置多个标准检测单元,检测模块可以调整配置。

  3)仪器采用全新安卓智能系统,主控芯片采用 ARM Cortex-A7,RK3288/4核处理器,10.1寸高清液晶触摸屏,更加**的UI交互界面,运转快捷;仪器配备无线通信模块: 4G(APN)通讯???、Wifi???,蓝牙传输,同时具有双USB接口以及RJ45接口能以多种方式实现数据保存和数据传输功能。

  4)创新检测模式:

  ★检测通道:≥12通道;采用精密旋转比色池设计,使用光源一致,使检测结果更加精准,1-12通道间误差0.1%,***:**202022821055.2。

  ★仪器具有自动识别比色皿检测功能,即:将样品比色皿放入仪器后,点击样品检测,仪器自动识别比色皿进行通道检测。

  5)光源:进口高精四波长冷光源,每个通道均配置 410、520、590、630nm 波长光源,设备具备开机自动校准及一键校准功能,确保检测数据结果准确。

  6)胶体金模块检测方式:单通道CMOS成像探测,插入式自动传输扫描。

  7)智能操作分析系统:

  ★便捷操作系统:设备检测时可在同一检测界面自动对应相关检测通道一次性选择1-12个样品名称,无须退出界面,节省操作时间。(需提供对应证明)

  ★数据集成系统:设备首页自动统计检测数据包含:周检测数据、月检测数据,全部检测总数量,均包含检测总数,合格数,不合格数,以及相关柱形分析图,对各项检测数据清晰掌握,无需电脑查询,更加快捷直观。(需提供对应证明文件)

  ★项目预设系统:仪器具有任务预设??椋稍谘匪图烨疤崆霸ど柩访?、检测指标、送检单位、检测单位等信息,样品送检时一键调取保存信息,可多次调取,大大提高检测效率。(需提供对应证明文件)

  ★数据监管系统:同步对接监管平台,数据可局域网和互联网数据上传,检测结果可选择直接传至食品安全监管平台。进行区域食品安全监管及大数据分析处理与数据统计,检测区域食品安全长短期动态,达到食品安全问题预估、预警。(需提供对应食品理化分析系统计算机软件著作权)。

  ★自定义打印系统:内置热敏打印机;系统打印格式多样化,产品合格证(国家农业部标准要求),二维码,抽样信息、检测信息,受检信息、复核信息、抽样日期、检测日期等信息结果,可按实际需求自行设置开启或关闭,完成打印。(需提供对应证明)

  8)仪器主机采用一体化防水、抗压、防撞击、防腐蚀箱体设计,同时配备交直流供电,可连接车载电源,可选配大容量充电锂电池,满足现场野外检测需求。

  9)安全证书,放心保障:仪器具有中国计量科学研究院校准证书,权威认证。

  10)仪器后期可根据实际使用需求按项目升级。




常见问题
  • 想买一款食品安全检测仪,如何发货?怎么付款 答:先联系客服确定检测项目所需的仪器,跟客服议价,签订合同,顺丰发货!
  • 是源头厂家吗?厂家在哪个地方? 答:我们是正规厂家发货,所有货物都是现货,厂房公司地址在山东潍坊,欢迎来厂访问。
Copyright ? 山东云唐智能科技有限公司 版权所有
网站地图     备案号:鲁ICP备18026474号-20